首页
协会动态
服务培训
会员天地
会员风采
会员单位
政策法规
资料下载
综合实力
招聘信息
党建动态
关于协会
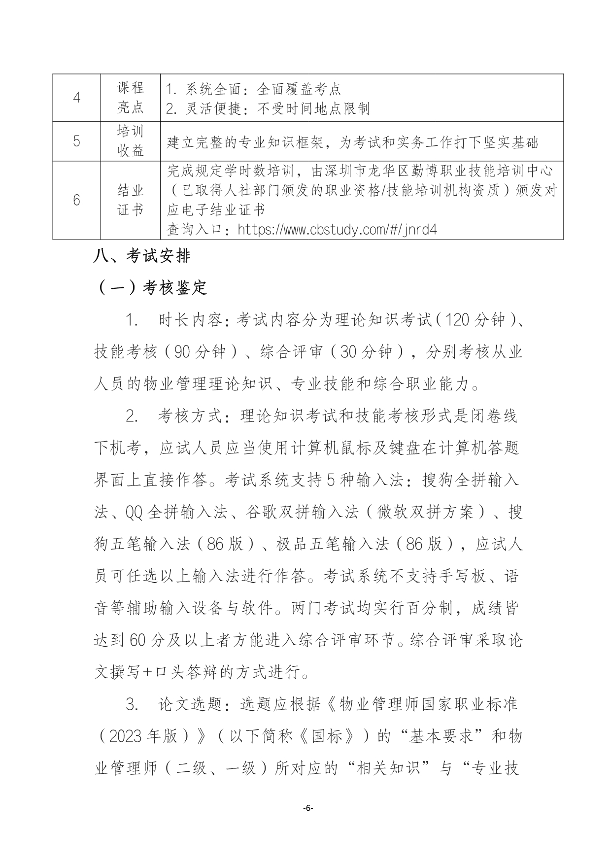
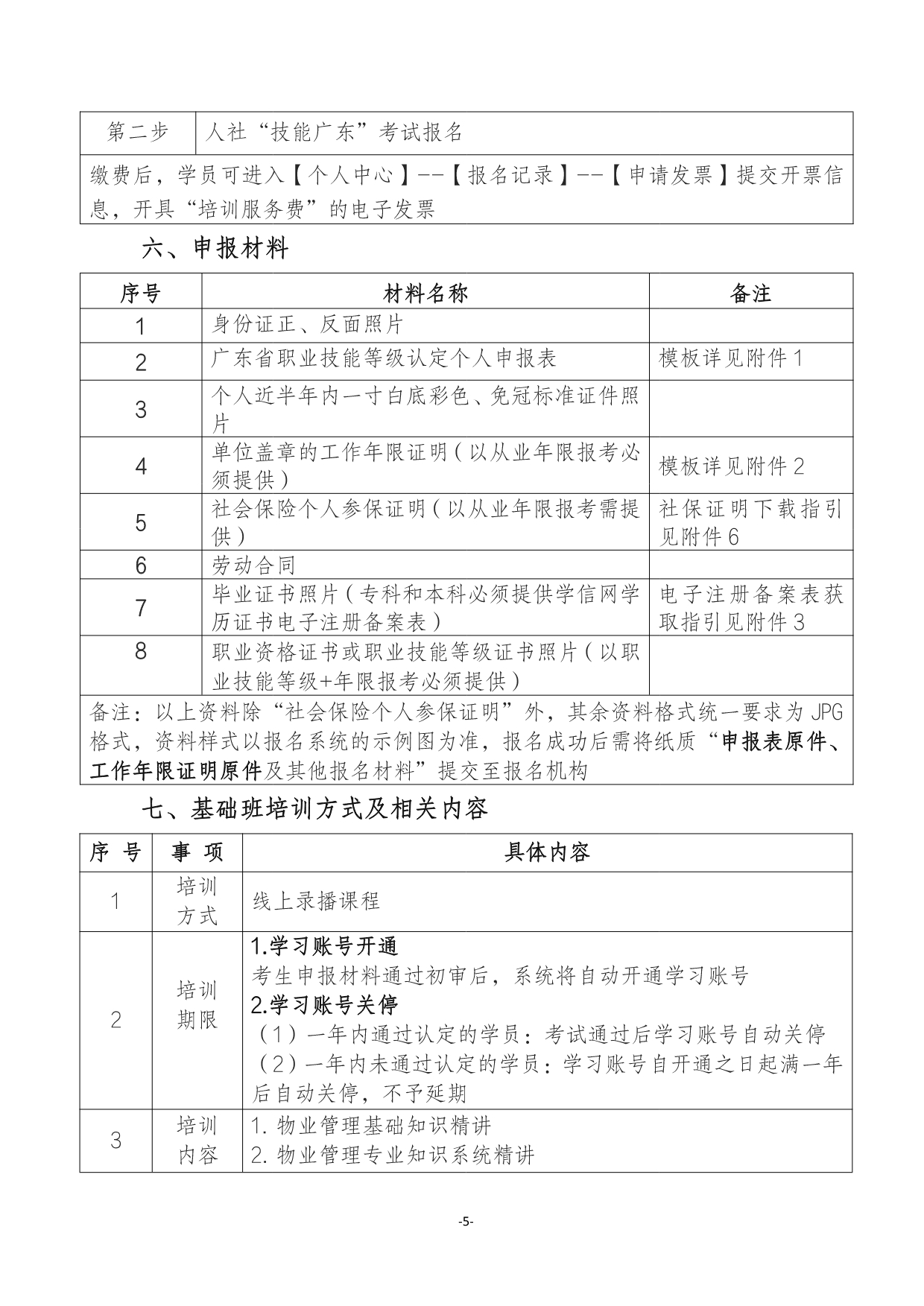
关于开展2026年第一期物业管理师(二、一级)职业技能等级认定培训的通知
首页
ꄲ
通知公告
ꄲ
关于开展2026年第一期物业管理师(二、一级)职业技能等级认定培训的通知
发布时间:
2026-03-03
11:13:11